Hotline: 0086-755-23210829
中文

Shenzhen Jing Chuang He Li Technology Co., Ltd.

Microwave Module HL1023-5.8GHz

Microwave Module HL1023-5.8GHz

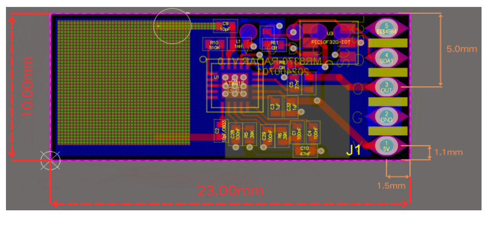
HL1023-5.8G is an ultra-low-power 5.8G radar sensor launched by Jingchuang and Li, with a total power consumption of 60uA. The module measures 10mm * 23mm. The sensor uses a radar sensing chip, which fully integrates a 5.8G microwave circuit, intermediate frequency amplifier circuit, and signal processor, offering high integration and good production consistency.
    • Microwave Module HL1023-5.8GHz

    Get a quote immediately

    Contact Us

    0086-755-23210829